体育教学
当前位置: 首页 -> 体育教学 -> 正文

轮滑教学大纲

发布日期:2024-09-19     点击量:

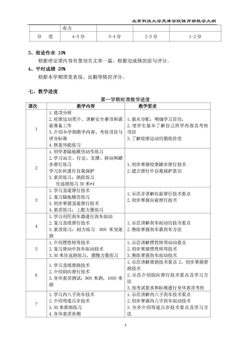
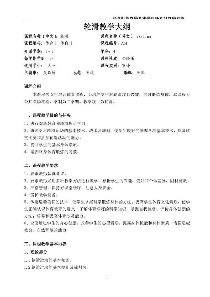
bevitor伟德国际1946官网体育部教学大纲

bevitor伟德国际1946官网体育部教学大纲

bevitor伟德国际1946官网体育部教学大纲

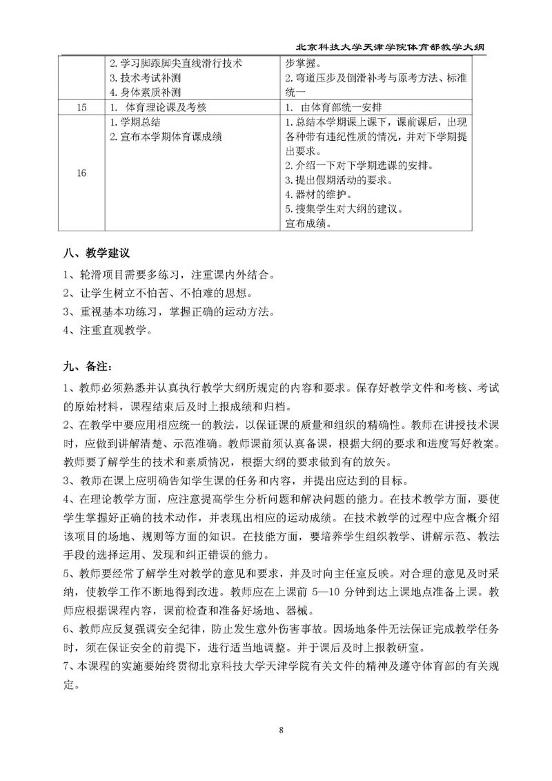
bevitor伟德国际1946官网体育部教学大纲

bevitor伟德国际1946官网体育部教学大纲

bevitor伟德国际1946官网体育部教学大纲

bevitor伟德国际1946官网体育部教学大纲

bevitor伟德国际1946官网体育部教学大纲

上一条:大纲目录

版权所有:©bevitor伟德国际1946官网体育部

地址:天津市宝坻区京津新城珠江北环东路1号